动物脂肪沉积与肌肉发育的分子机制及网络调控研究对猪肉质性状遗传改良具有重要的科学意义。近年来,绿帽小说 杨公社教授肌肉生物学与猪遗传改良团队在肌肉生物学领域获得重要进展。
在脂肪沉积领域,首次发现了调控猪脂肪生成的长链非编码RNA—— PU.1 AS lncRNA,并且探明了 PU.1 AS lncRNA可与 PU.1 mRNA形成二聚体抑制其蛋白翻译,进而促进猪脂肪细胞成脂( Animal genetics , 2015, 46(2):133–140; Journal of Cellular Biochemistry , 2013, 114(11): 2500–2512, cover story);发现了脂肪型和瘦肉型猪脂肪沉积规律以及FoxO1基因调控成脂的分子机制( Journal of Animal Science , 2014, 92(5): 1968–1979)。猪肌内脂肪沉积量与分布是影响肉质的关键,团队研究发现过表达或干扰腺苷甲硫氨酸转移酶的β调节亚基MAT2B可显著增加或减少PI3K-AKT和ERK的磷酸化水平进而促进或抑制猪肌内脂肪细胞成脂( Experimental Cell Research , accept);此外,猪肌内脂肪沉积除受遗传因素调控外还受一些外源因子如脱氧野尻霉素(DNJ)的影响,DNJ为桑葚和桑叶的主要活性成分,团队发现DNJ可通过ERK/PPARγ信号通路抑制猪肌内脂肪细胞成脂( Journal of Agricultural and Food Chemistry , 2015, 63(27): 6212–6220)。
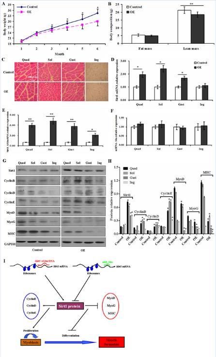
在肌肉发育方面,发现并鉴定了调控肌肉发育相关的长链非编码RAN——Sirt1 AS lncRNA( Gene , 2014, 539(1): 117–124);并进一步研究发现,Sirt1 AS lncRNA可以与miR-34a竞争性结合Sirt1 mRNA,增加 Sirt1 mRNA的稳定性并上调Sirt1蛋白,导致肌生成的抑制( Scientific Reports , 2016, 6, srep21865),该结果为猪肌肉发育的调控提供了新的思路。此外,研究发现了脂肪分泌因子CTRP6通过AdpoR1/Erk/PPARγ1信号通路调控成肌细胞异位成脂( Acta Biochimica et Biophysica Sinica, accept)。
以上研究结果揭示了功能基因、lncRNA以及外源因子在脂肪沉积及肌肉发育过程中的重要调控机制,为肌肉生物学与猪遗传改良提供了新的科学依据。

图1. Journal of Cellular Biochemistry, 2013, 114(11), cover story

图2. 脂肪型和瘦肉型猪肌内脂肪沉积及分布(Journal of Agricultural and Food Chemistry, 2015, 63)

图3. Sirt1 AS lncRNA调控肌肉发育及分子机制(Scientific Reports, 2016, 6, srep21865)